ÈËÉú¾ÍÊDz©¹ÙÍø

logo
  ¼òÌåÖÐÎÄ / English
        ¹ÉƱ´úÂ룺603291 
ÍøÕ¾Ê×Ò³ ¹ØÓÚÈËÉú¾ÍÊDz©¹ÙÍø Ö÷ÌâÒµÎñ ÈËÁ¦×ÊÔ´ ÁªÏµÈËÉú¾ÍÊDz©¹ÙÍø
¹«Ë¾¶¯Ì¬ ¡¡home ¡¡>¡¡ÐÂÎÅ×ÊѶ¡¡>¡¡¹«Ë¾¶¯Ì¬
¹«Ë¾¶¯Ì¬ Ô±¹¤ÊÀ½ç ÐÐÒµÐÂÎÅ ÐÅÏ¢Åû¶

ÏÌÄþÊÐס½¨¾ÖÕÙ¿ªÆßÒ»ÔÞÃÀ´ó»á £¬ÏÌÄþÈËÉú¾ÍÊDz©¹ÙÍøË®ÎñÁùÔ±¹¤Ï²Ñ¶Æµ´«
¹«Ë¾Ãû³Æ£ºÏÌÄþÈËÉú¾ÍÊDz©¹ÙÍøË®ÎñÓÐÏÞ¹«Ë¾¡¡×÷ÕߣºÖÜÏò¶«¡¡°ä²¼¹¦·ò£º2022-7-1 21:46:02

6ÔÂ30ÈÕÉÏÎç £¬ÏÌÄþÊÐס½¨¾ÖÕÙ¿ªÈÈÁÒÇì×£Öйú¹²²úµ³³ÉÁ¢101ÖÜÄêÇì×£´ó»áôß¡°Á½ÓÅÒ»ÏÈ¡±ÔÞÃÀ´ó»á £¬Õâ´Î´ó»áÓÉÊÐס½¨¾Öµ³×é³ÉÔ±¡¢¸±¾Ö³¤Ëï½ðÀ¼Ö÷³Ö £¬ÊÐס½¨ÏµÍ³Õû¸öµ³Ô±²ÎÓë´ó»á¡£

Ê×Ò³- ÈËÉú¾ÍÊDz©Öйú¹ÙÍøÈë¿Ú

´ó»áÔÚÐÛ׳¡¢ÏìÁÁµÄ¹ú¸èÉùÖÐÀ­¿ªÐòÄ» £¬Õû¸öµ³Ô±ÔÚÊÐס½¨¾Öµ³×éÊé¼Ç¡¢¾Ö³¤Îâ´«ÇåµÄЯ´øÏ³ÁÎÂÈëµ³ÊÄ´Ê £¬½ñÄêÓÉÏÌÄþÈËÉú¾ÍÊDz©¹ÙÍøË®Îñµ³×éÖ¯ÐÂÔì¾ÍµÄףƽ¡¢³Âë¡¢ÏÄ´äµÈÈýλԤ±¸µ³Ô±Ò²ËàÁ¢ÆäÖÐ £¬ÍþÑÏÐûÊIJÎÓëÖйú¹²²úµ³ £¬Îªµ³×éÖ¯ÔöÌíÁËÐÂÏÊѪҺ¡£

Ê×Ò³- ÈËÉú¾ÍÊDz©Öйú¹ÙÍøÈë¿Ú

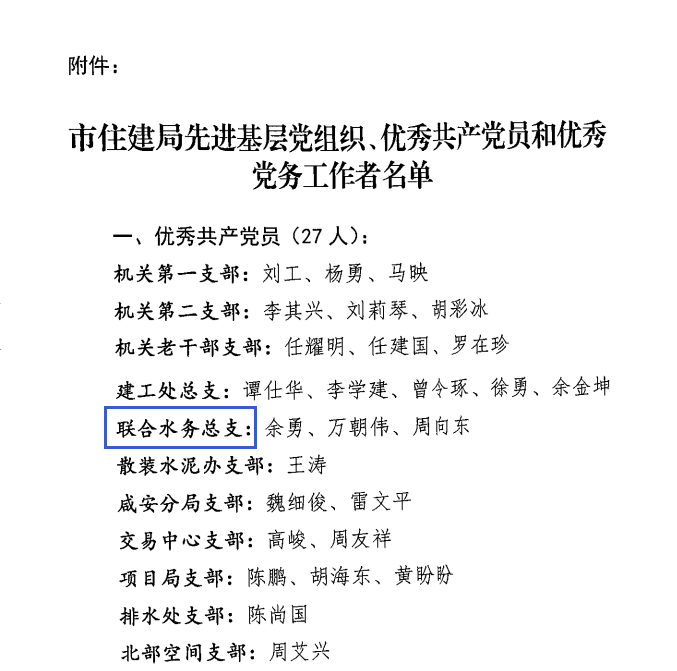
»áÉÏ £¬Ëï½ðÀ¼Ðû¶ÁÁËÊÐס½¨¾Öµ³×é¡¶¹ØÓÚÔÞÃÀÏȽø»ù²ãµ³×éÖ¯¡¢ÓÅÁ¼¹²²úµ³Ô±¡¢ÓÅÁ¼µ³Îñ¹¤×÷Õߵľö¶¨¡· £¬ÏÌÄþÈËÉú¾ÍÊDz©¹ÙÍøË®ÎñÓàÓ¡¢Íò³¯Î°¡¢ÖÜÏò¶«ÈýÃûµ³Ô±ÈÙ»ñ2022ÄêÊÐס½¨ÏµÍ³¡°ÓÅÁ¼¹²²úµ³Ô±¡±µÄÊâÈÙ £¬ÔÙ´«Ï²Ñ¶¡£

Ê×Ò³- ÈËÉú¾ÍÊDz©Öйú¹ÙÍøÈë¿Ú

Ê×Ò³- ÈËÉú¾ÍÊDz©Öйú¹ÙÍøÈë¿Ú

Ëæºó £¬ÊÐס½¨¾Öµ³×éÊé¼Ç¡¢¾Ö³¤Îâ´«Çå°ä·¢³ÁÒª½²»°¡£Îâ¾Ö³¤´ú±í¾Öµ³×é £¬ÏòÊÜÔÞÃÀµÄÏȽø¼¯ÌåºÍÏȽøÓ×ÎÒ°µÊ¾ÈÈÁÒ×£ºØ £¬²¢µ«Ô¸È«¾Ö¸÷¼¶µ³×éÖ¯ºÍµ³Ô±¸É²¿Ö°¹¤Ñ§ÏȽø¡¢¸ÏÏȽø¡¢Õùµ±ÏȽø £¬Îª×¡½¨ÊÂÒµ¸ßÖÊÁ¿·¢Õ¹ÔÙÁ¢Ð¹¦¡¢ÔÙ×÷¹±Ïס£

Îâ¾Ö³¤Ëµ £¬º¹ÇàÃ÷ʾ½«À´ £¬²×É£³É¾ÍÕý· £¬Ò»°Ù¶àÄêÏÊÀö³ä·ÖÖ¤Ã÷ £¬Öйú¹²²úµ³ÊÇΰ´óµÄµ³¡¢ÇìÐҵĵ³¡¢ÕýÈ·µÄµ³ £¬²»À¢ÊÇÖйú¸ïÃüÓ뽨ÉèµÄÖÐÁ÷íÆÖù £¬²»À¢ÊÇÖйúÌØÉ«Éç»áÖ÷ÒåÊÂÒµµÄÖÐÁ÷íÆÖù £¬²»À¢ÊÇÖлªÃñ×å×ßÏòΰ´ó»Ø¸´µÄÖÐÁ÷íÆÖù¡£

Îâ¾Ö³¤Ö¸³ö £¬ÎÒÃÇËùÓе³Ô± £¬Ó¦óƶ¨¡°¸ïÃüÃÎÏë¸ßÓÚÌ족µÄ³ç¸ßÐÅÑö £¬ÔÚÖÒÓÚÃÎÏëÐÅÏëÊÜÆ­ºÃǰ·æ¡¢×÷³ö±íÂÊ £¬Òª¶Ôµ³¾ø¶ÔÖÒ³Ï £¬ÒªÌáÉýÕþÖÎÄÜÁ¦ £¬ÒªÑÏÃ÷¼ÍÂɶËÕý£»Ó¦±ü³Ö¡°¸Ò½ÌÈÕÔ»»ÐÂÌ족µÄÆ´²«Òâʶ £¬ÔÚ¸ÒÓÚµ£ÈÎ×÷ΪÊÜÆ­ºÃǰ·æ¡¢×öºÃ±íÂÊ £¬Òª¸ÒÓÚµ£Ô𠣬Ҫ¸ÒÓÚµ£ÄÑ £¬Òª¸ÒÓÚµ£ÏÕ£»Ó¦³£»³¡°ÎªÓоÍÒå¶à׳־¡±µÄ¹±Ï×ÐÄÁé £¬ÔÚ¸ÊÓÚרһ¿à¸ÉÊÜÆ­ºÃǰ·æ¡¢×÷³ö±íÂÊ £¬Òª´¦ÖúÿàÓëÀֵĹØÏµ £¬Òª´¦ÖúõÃÓëʧµÄ¹ØÏµ £¬Òª´¦Öúù¦Óë¹ýµÄ¹ØÏµ£»Ó¦¼áÊØ¡°¸©Ê׸ÊÎªÈæ×ÓÅ£¡±µÄΪÃñÇ黳 £¬ÔÚ³ÏÓÚΪÃñ·þÎñÊÜÆ­ºÃǰ·æ¡¢×÷³ö±íÂÊ £¬ÒªÖÁÐÄ×ð³ÁÈËÃñ £¬ÒªÕæÖ¿¹ØÇÐÈËÃñ £¬ÒªÕæ³ÏÒÀ¸½ÈËÃñ£»Ó¦Ê÷ÀΡ°Ö»ÁôÇ寸ÂúǬÀ¤¡±µÄ¼ÛÖµ×êÓª £¬ÔÚÑÏÓÚÂɼº½¨ÉíÊÜÆ­ºÃǰ·æ¡¢×÷³ö±íÂÊ £¬ÒªÐĴ澴η £¬ÒªÉ÷¶ÀÉ÷΢ £¬ÒªÓÀÝ᱾ɫ¡£

Îâ¾Ö³¤×îºóÒªÇóÕû¸öµ³Ô±ÔÚ½ñºó½ø½¨¹¤×÷ÉúÑÄÖÐ £¬Ê¼ÖÕ·þâßµ³Ô±¡°µÚÒ»Éí·Ý¡± £¬Ê±¿ÌÒÔ¸ü¸ß³ß¶ÈÒªÇó×Ô¼º £¬·þâß³õÐÄʹÃü¡¢¼ùÐÐΪÃñ×ÚÖ¼¡¢·ÜÁ¦µ£ÈÎ×÷Ϊ £¬ÇÐʵΪÏÌÄþס½¨ÊÂÒµ¸ßÖÊÁ¿·¢Õ¹×÷³öеĸü´ó¹±Ï× £¬ÒÔÓÅÒì³É¾ÍÓ­½Óµ³µÄ¶þÊ®´ó³É¹¦ÕÙ¿ª¡£



ÓйØÐÂÎÅ
¡¤Ï²±¨|ÏÌÄþÈËÉú¾ÍÊDz©¹ÙÍøË®ÎñÔ±¹¤ÈÙ»ñÏÌÄþÊй¤Ã³ÐÐÒµ°²È«³ö²ú¡°ÄÜÁ¦ÌáÉý¡±Åàѵ°à±ÏÒµ¿¼ÊÔÈýµÈ½±
¡¤Ö´ÐгÇÊиüл £¬Ð­Í¬Íƶ¯³ÇÊнÚË®¡ª¡ªÈËÉú¾ÍÊDz©¹ÙÍøË®Îñºþ±±ÇøÓò»ý¼«·¢Õ¹¡°½ÚË®Ðû´«ÖÜ¡±»î¶¯
¡¤ÌáÉý³­±íˮƽ £¬ÓÅ»¯·þÎñÖÊÁ¿¡ª¡ªÁ¬ÔƸÛÊÐ×ÔÀ´Ë®ÓÐÏÞÔðÈι«Ë¾¹âÁÙÈËÉú¾ÍÊDz©¹ÙÍø»¥»»
¡¤½¨Ë®ÏØ×¡·¿ºÍ³ÇÏ罨Éè¾Ö¡¢ÏØ·¢¸Äί¼°ÏزÆÕþ¾Ö³ÉÔ±µ¥Ôª¹âÁÙÈð²ýÈËÉú¾ÍÊDz©¹ÙÍøË®ÎñÓÐÏÞ¹«Ë¾µ÷ÑÐ
¡¤ÉîÈë¹ú¼Ê»¥»»ºÏ×÷ ¹²´ÙË®Îñ´´Ð·¢Õ¹¡ª¡ªÒÔÉ«ÁÐÏÖ´úË®ÎñºÍũҵÆóÒµ´ú±íÍŸ°ÈËÉú¾ÍÊDz©¹ÙÍø²Î¹Ûµ÷²é
Õ䲨±¾Ò³¡¡´òÓ¡±¾Ò³¡¡¹Ø¹Ø±¾Ò³

Ê×Ò³ | ¹ØÓÚÈËÉú¾ÍÊDz©¹ÙÍø | ÐÂÎÅ×ÊѶ | Ö÷ÌâÒµÎñ | ÈËÁ¦×ÊÔ´ | ÁªÏµÈËÉú¾ÍÊDz©¹ÙÍø
µØÖ·£ºÖйú¡¤ÉϺ£³¤ÄþÇø×ñÒå·100ºÅÄÏ·á³ÇB×ù3611ÊÒ Óʱࣺ200051 Call Us: +86 21 52081230
ÍøÕ¾±à×벿ÓÊÏä:web@united-water.com ICPµÇ¼ÇÐí¿ÉÖ¤ºÅ£ºËÕICP±¸2021040120ºÅ °æÈ¨ËùÓУºÈËÉú¾ÍÊDz©¹ÙÍø
bot2
wx
 
¡¾ÍøÕ¾µØÍ¼¡¿